• 金酒人生
    公司简介
    金酒历史
    金酒制程
    金酒荣誉
    酒与生活
    防伪标示
  • 最新消息
    公司公告
    新闻中心
    市场活动
    招标/决标公告
    实景广告
    采购廉政平台专区
  • 金酒社群
  • 经销网络
    经销网络
    联系我们
  • 公司公告
  • 新闻中心
  • 市场活动
  • 招标/决标公告
  • 实景广告
  • 消息轮播图
  • 采购廉政平台专区
2025 年 12 月 08 日
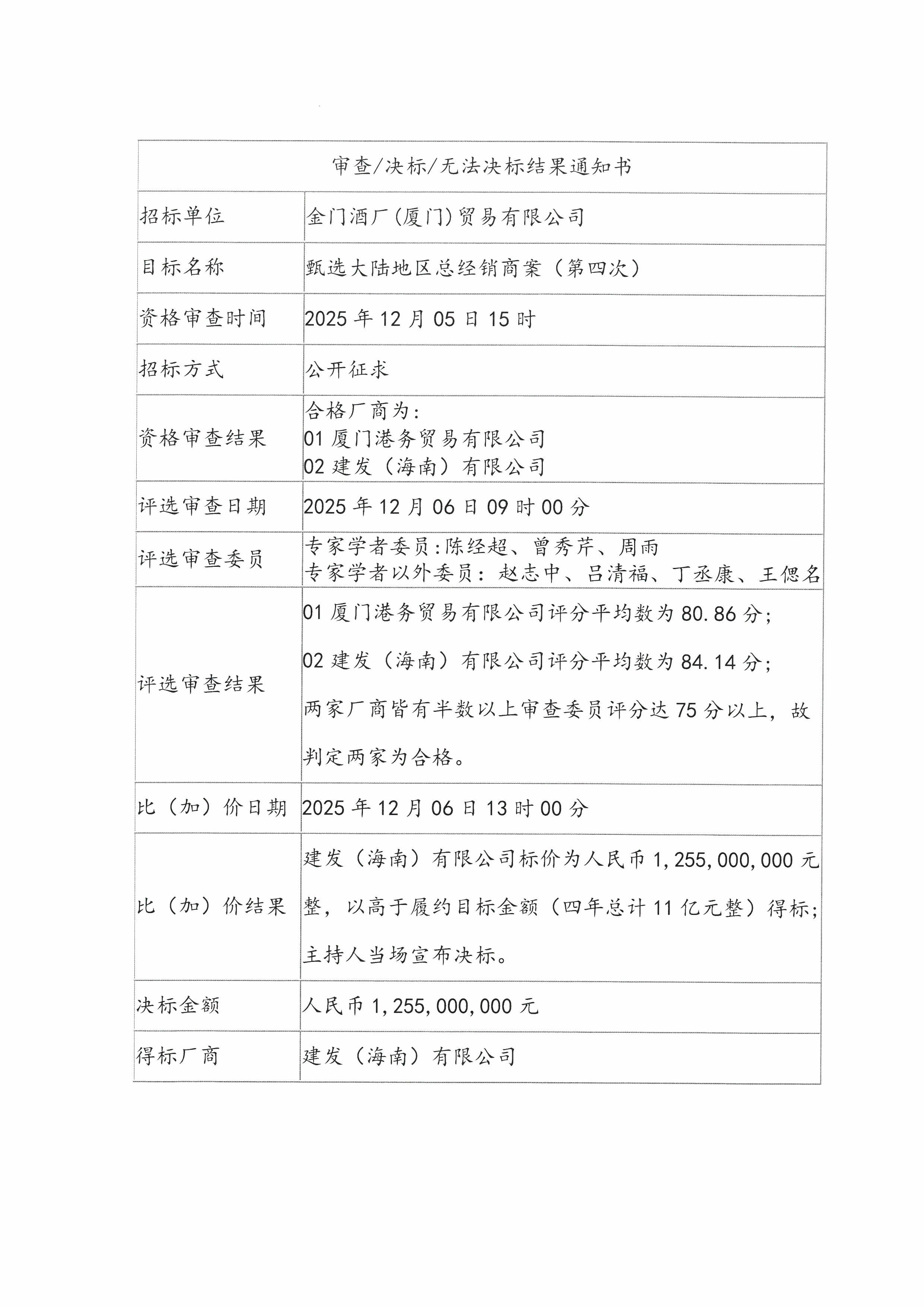
2025年甄选大陆地区经销商案(第四次) 决标公告
招标/决标公告 > 2025年甄选大陆地区经销商案(第四次) 决标公告

决标公告

 其他 招标/决标公告
  • 2026 年 04 月 28 日委托办理柯长征等人假冒注册商标罪民事赔偿诉讼法律专业服务案 决标公告
  • 2026 年 03 月 16 日第40屆香港國際旅遊展─金門觀光行銷規劃執行委託案招标公告
  • 2026 年 03 月 13 日委托办理柯长征等人假冒注册商标罪民事赔偿诉讼法律专业服务案 招标公告
  • 2026 年 03 月 09 日赴大陸地區辦理「金門觀光旅遊推介會」委託案 招标公告
人力资源 | 防伪标示 | 金酒视频
地址: 厦门市湖里区东港北路29号港航大厦901-907室 TEL: 0592-5594848 / 5502553 FAX: 0592-5502554
Copyright © 2016 金门酒厂(厦门)贸易有限公司版权所有 金门酒厂官方网站 闽ICP备11013508号-1
  • 金酒微博
  • 金酒微信
Powered by JWA ©2016 Website designed by THADV管理入口