• 金酒人生
    公司简介
    金酒历史
    金酒制程
    金酒荣誉
    酒与生活
    防伪标示
  • 最新消息
    公司公告
    新闻中心
    市场活动
    招标/决标公告
    实景广告
    采购廉政平台专区
  • 金酒社群
  • 经销网络
    经销网络
    联系我们
  • 公司公告
  • 新闻中心
  • 市场活动
  • 招标/决标公告
  • 实景广告
  • 消息轮播图
  • 采购廉政平台专区
2025 年 10 月 17 日
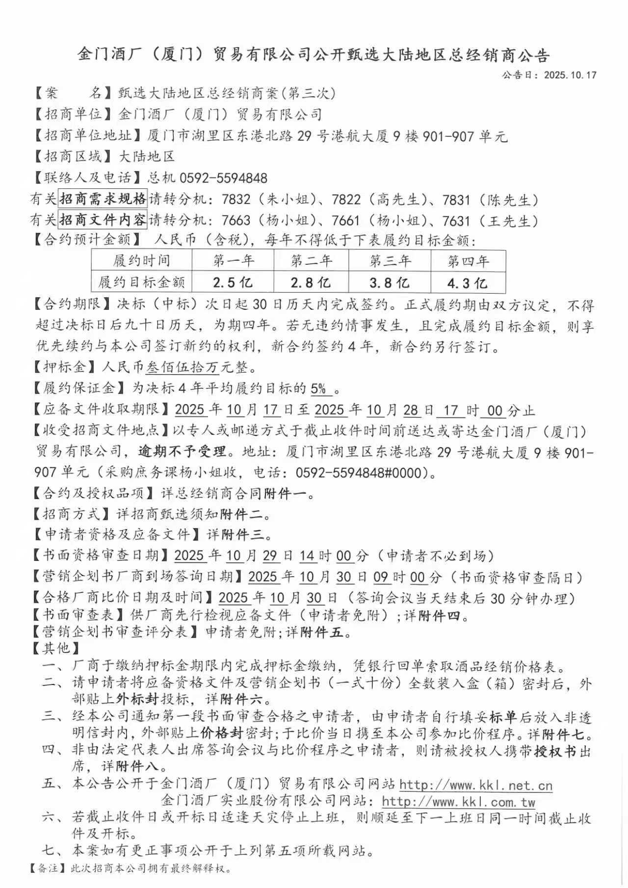
甄选大陆地区总经销商案(第三次)
公司公告 > 甄选大陆地区总经销商案(第三次)

微信图片_20251016155756_1_316

01总经销商合约.pdf

02甄选须知.pdf

03应备文件.pdf

04资格审查表.pdf

05评分表.pdf

06外标封.pdf

07价格封标单.pdf

08授权书.pdf


 其他 公司公告
  • 2025 年 10 月 31 日甄选大陆地区总经销商案(第三次)流标公告
  • 2025 年 10 月 17 日甄选大陆地区总经销商案(第三次)
  • 2025 年 10 月 16 日列「厦门凯利威生物科技有限公司」为拒绝往来之厂 商,期限为一年。
  • 2025 年 10 月 16 日甄选大陆地区总经销商案(第二次)撤销决标公告
人力资源 | 防伪标示 | 金酒视频
地址: 厦门市湖里区东港北路29号港航大厦901-907室 TEL: 0592-5594848 / 5502553 FAX: 0592-5502554
Copyright © 2016 金门酒厂(厦门)贸易有限公司版权所有 金门酒厂官方网站 闽ICP备11013508号-1
  • 金酒微博
  • 金酒微信
Powered by JWA ©2016 Website designed by THADV管理入口