• 金酒人生
    公司简介
    金酒历史
    金酒制程
    金酒荣誉
    酒与生活
    防伪标示
  • 最新消息
    公司公告
    新闻中心
    市场活动
    招标/决标公告
    实景广告
    采购廉政平台专区
  • 金酒社群
  • 经销网络
    经销网络
    联系我们
  • 公司公告
  • 新闻中心
  • 市场活动
  • 招标/决标公告
  • 实景广告
  • 消息轮播图
  • 采购廉政平台专区
2025 年 12 月 08 日
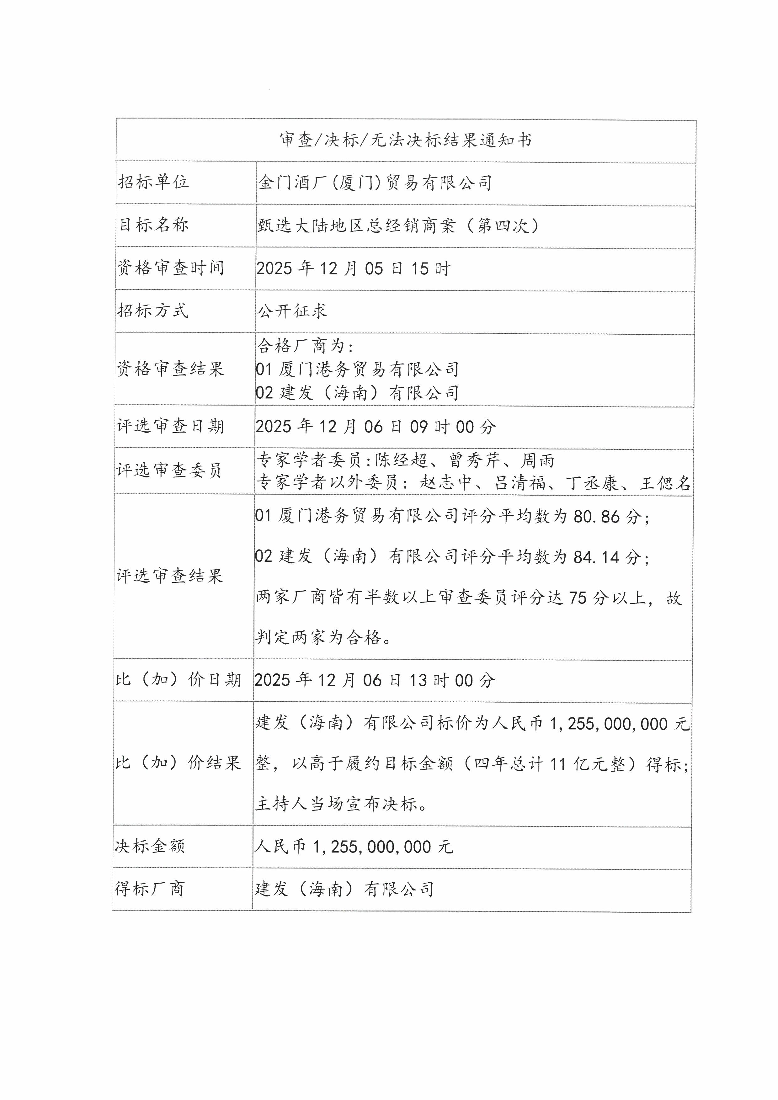
2025年甄选大陆地区经销商案(第四次) 决标公告
公司公告 > 2025年甄选大陆地区经销商案(第四次) 决标公告

决标公告

 其他 公司公告
  • 2026 年 01 月 08 日大陆地区总经销商
  • 2025 年 12 月 08 日2025年甄选大陆地区经销商案(第四次) 决标公告
  • 2025 年 11 月 27 日甄选大陆地区总经销商案(第四次)
  • 2025 年 10 月 31 日甄选大陆地区总经销商案(第三次)流标公告
人力资源 | 防伪标示 | 金酒视频
地址: 厦门市湖里区东港北路29号港航大厦901-907室 TEL: 0592-5594848 / 5502553 FAX: 0592-5502554
Copyright © 2016 金门酒厂(厦门)贸易有限公司版权所有 金门酒厂官方网站 闽ICP备11013508号-1
  • 金酒微博
  • 金酒微信
Powered by JWA ©2016 Website designed by THADV管理入口